Map Recording Process
Recording a Subdivision or Parcel Map
This is general guidance only and should not be considered legal advice. There are numerous steps that a map must take prior to the governmental approval process outlined below, and the Clerk-Recorder-Assessor’s department does not have information on those steps.
The Recorder is the final step in the recordation of a subdivision map. There can be a lengthy timeline for a map to make its way through all the steps required by law, and the Recorder does not manage or oversee the process in other departments or provide any type of oversight of the process.
More detailed information can be found after the flowchart shown below.

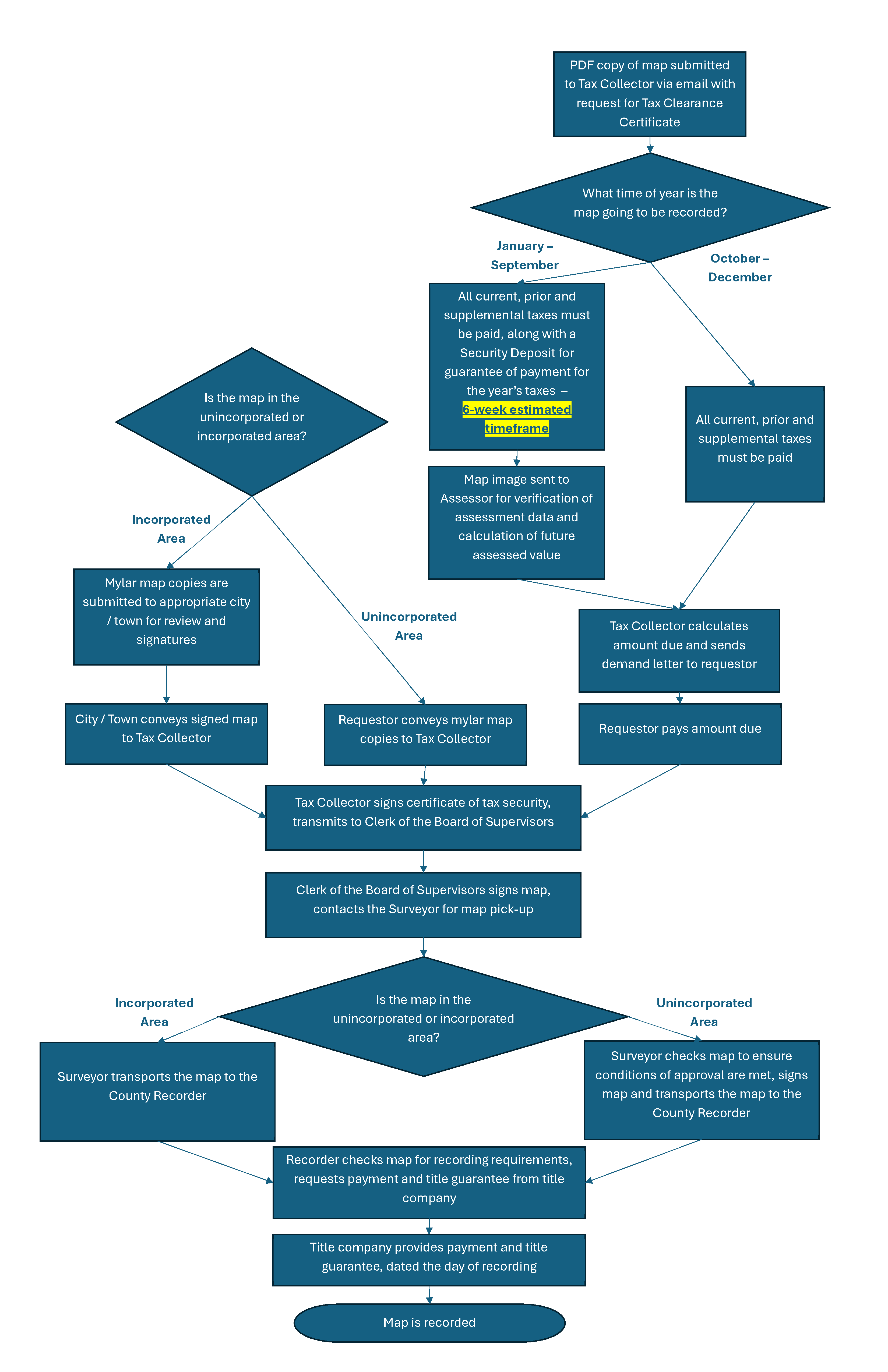
Tax bond certificates are required for subdivision and parcel maps by Government Code 66410-66413 and 66492-66494 and Sonoma County Ordinance No. 4495, Sections 25-52(I) and 25-52(h), approved February 4, 1992.
If map is to be recorded between January 1 and September 31, a security deposit is required according to the Government Code Sections 66493(a) and 66493(c) for guarantee of payment of next year’s estimated taxes. (Acceptable forms of security are cash, cashier's checks or a certificate of deposit made payable to the Sonoma County Tax Collector.)
Between October 1 and December 31, all current, prior and supplemental taxes must be paid.
The requestor sends a request for a tax clearance certificate to the Tax Collector at TaxCollector@sonomacounty.gov with a pdf copy of map attached.
The Tax Collector sends the map to Assessor for value calculations. There is an estimated 6-week turnaround from when the Assessor receives the request.
The Assessor verifies assessment data (including any designated remainder) and calculates future assessed value, including the value of any unworked assessment events (changes of ownership or permits) and inflation factors. The timeframe depends on if there are unworked events, the complexity of value, the timeliness of owner response to Assessor questionnaires and inquiries, the workload, and the time of year. The prompt response to any data requests or questionnaires sent by the Assessor will help expedite the process.
Once the value calculations for estimated future assessed value are complete, it is emailed to the Tax Collector, who calculates the amount due and sends correspondence to the requestor with amount due.
If the map is in the incorporated areas, while the Tax Collector and Assessor are reviewing the maps for assessment and tax purposes, the mylar maps should be routed through the applicable city/town for the appropriate signatures by the City Engineer or Designee. The mylar maps should be transported by the city/town to the Tax Collector.
For maps in the unincorporated areas, the Requestor submits mylar copies of map to the Tax Collector and pays any bond/taxes as required.
Tax Collector signs to certify that there are no unpaid taxes or assessments on the map copies and sends them to the Clerk of the Board who signs to certify that all bonds necessary have been filed to secure future tax payments.
If the map is in the unincorporated area, the Clerk of the Board provides the map to County Surveyor, who checks to ensure all the conditions of approval are met before signing and taking the map to the County Recorder.
If the map is in the incorporated areas, the Clerk of the Board provides the map to the County Surveyor, who takes the map to the County Recorder.
The County Recorder checks the map for recording requirements, which include:
- Map is 18 by 26 inches in size with a 1-inch margin, is legible and is printed in black and white
- Certificate of owner signature (on map or separate certificate)
- Certificate of tax security by Tax Collector (on map or separate certificate)
- Certificate of approval signed and sealed by City Engineer/Designee or County Surveyor
- Certificate of Clerk of the Board / City Clerk
- Signatures acknowledge
The Recorder will reach out to the title company to request payment and the title guarantee. The title guarantee must be dated the day of recording. Once payment and the title guarantee are received, the map will be recorded.
Translate